本周证券投资价值分析来自李雨轩、刘一萱、夏睿馨、董丰宁、金美善。本次分析的对象是科士达(002518)。分析步骤及结论如下:
一、宏观分析
俄乌形势依然紧张,国内疫情反复不绝,中国宏观经济正处于内外冲击之中。外部国际形势可能波动较大,对国外部门指标有所冲击。国内经济方面,GDP增速下滑,克强指数预计有回落趋势,CPI、PPI同比增长。
在增长动力方面,消费短期受多方冲击,长期将延续复苏态势;投资一季度表现强劲,基建与制造业投资预计持续发力;出口短期受阻,外贸预期下行,但总体态势稳定。根据美林投资时钟,认为现行经济处于滞胀时期。采取逆周期投资思路,寻找政府为提振经济提供政策支持的产业,以往经济下行时呈现明显“逆周期”属性的房地产投资在本次经济下行表现乏力,而新基建领域政策红利优势明显,所以宏观分析后建议在新基建的领域内进行行业分析。
二、行业分析
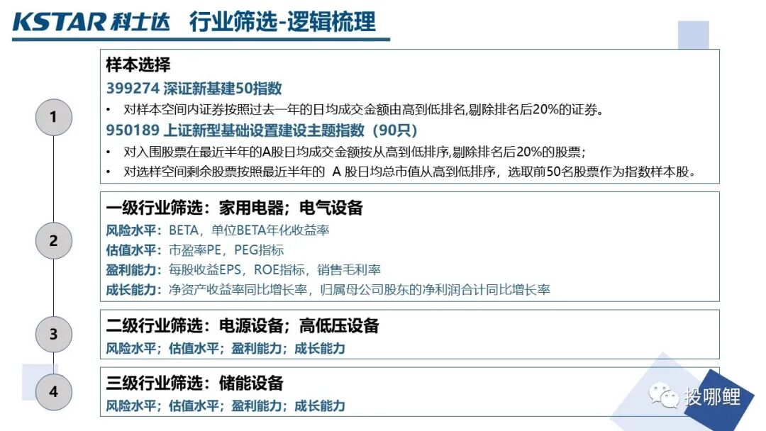
根据上述宏观分析结论,选择“新基建”概念进行选择。首先,选取了深新基建和沪新基建指数作为选股样本,筛选出86只主板股票。将股票与行业匹配。为了保证逻辑的一致性,选择相同的指标进行行业筛选。分为风险水平、估值水平、盈利能力和成长能力四个维度。其中,风险水平以BETA值和单位BETA年化收益率为指标,估值水平选取市盈率和PEG水平,盈利能力选取每股收益EPS、ROE和销售毛利率指标,成长能力选取净资产收益率同比增长率和归属母公司股东的净利润同比增长率进行衡量。最终,筛选出前两名的一级行业为家用电器和电气设备;在二级行业筛选中,筛选出第一名的电源设备进行分析;在三级行业筛选中,选择储能设备进行分析。
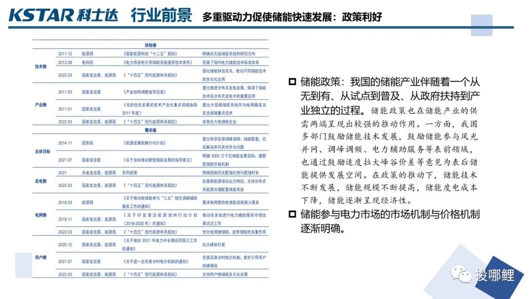
储能设备技术多样,成熟程度各不相同。“新基建”作为逆周期调节的重要抓手,而储能设备在新基建背景下运用十分广泛,具有巨大的发展潜力。与沪深300指数进行对比,电气设备、电源设备和储能设备均跑赢大盘,具有投资潜力。
三、 公司分析
选择储能设备之后,在“新基建”板块中,从风险水平、盈利能力、成长能力和估值水平进行选股。在风险水平中,选择BETA、单位BETA年化收益率、总市值、市账率、ALPHA和信息比率。盈利能力以ROE、ROA和每股股利为衡量指标。成长能力选取销售利润率N年增长率和净利润N年增长率进行筛选。在估值水平中,选择PEG指标。经过指标筛选和选股器筛选之后,确认选股结果为科士达。
科士达是国内领先的数据中心及新能源领域智能网络能源供应服务商。公司股权结构稳定,管理层大多出自行业头部企业,为公司长期发展奠定坚实基础。科士达以数据中心业务为主要赛道,以UPS为核心产品,已形成了多层次、全球化的销售网。在投资活动上,近年来公司的实体投资和金融投资都稳中有升,另外,公司也不断进行自主创新提升产品竞争力,近五年来科士达的研发费用率提升。在融资活动上,公司资产负债率长期保持较低水平,仍存在较大扩张空间,同时,公司流动比率、速动比率和利息保障倍数均远高于行业平均水平,说明公司偿债能力出色。在经营活动上,虽然公司ROE在2018年发生下降,但2019年后逐步回升,预计公司ROE将维持有望回到2017年水平。在估值方面,首先使用FCFF估值法,为减少主观性影响,辅助以敏感性分析,并最终得到估值区间[20.8,38.0];接着,又使用了P/E相对估值法,得到估值区间[20.72,44.43],与敏感性分析得到的结果基本吻合。科士达在2022年5月13日收盘价仅为16.10元,具备潜在上涨空间。
四、技术分析
中长期来看,科士达股价在前一段稳定增长,但近期出现波动下降的趋势,长期来看不宜进入。
短期来看,MA5连续上穿MA20,MA30,形成黄金交叉,表明股价下降趋势逐渐变缓,近期股价可能会上升。
MACD分析来看,DIFF线向上突破DEA线,在0轴下方形成金叉表示市场上的做空气氛有所缓解。
短期来看,股价下跌时,OBV线出现波动下跌趋势。但是中期来看,股价在下跌趋势中,OBV走态相对平稳,没有明显的下行。则表示买盘较积极,没有因为股价的跌而流失。后市可能会有一波拉升,可持股等待。
五、投资建议
从宏观分析来看短期内经济特征将表现为增长乏力,通胀上行,正处于滞胀状态,因此采取逆周期投资思路。
从行业分析和公司基本面分析来看,科士达业务发展稳定。且最近公司经营状况良好,未来有很大发展空间,具有投资价值。
但是从技术分析来看,最近股价处于下跌趋势,且波动较大,因此建议投资者谨慎观望,可根据股市情况逢低买入。
以下是今日的证券投资价值分析报告
为您剖析我们的选股之路
科士达(002518) 后市如何,请持续关注!
· 正 · 文 · 来 · 啦 ·相关链接
[1]中国宏观经济:俄乌冲突下的大变局——近期数据解读与投资建议
[2]奥特维(688516):携“光”载“锂”,从“芯”出发
[8]爱美客(300896):“美”丽缔造者,行业领头“客”
[9]中国宏观经济:内外冲击,何去何从?——近期数据解读与投资建议
[10]远兴能源(000683):“远”看碱无色,近听“兴”能音
[11]东航物流(601156):航空物流第一股,风举云摇自东方







